第四章海外证券投资者保护基金运作模式比较及其启示
从第三章我国证券投资者权益受侵害的事实以及我国在证券投资者保护方面的法律、法规、制度建设以及保护实践,我们看到了我国在证券投资者保护工作方面做出的努力,也看到了我国在中小证券投资者保护方面存在的问题和不足。那么国外在证券投资者保护方面又有哪些成功经验呢?因为美国等资本市场发达国家早已针对投资者保护问题进行了深入地研究和实践,实践表明,一个国家资本市场的发达程度与其对投资者的保护程度是正相关的,投资者保护工作做得越好,那么这个国家的资本市场也就越发达。这就怀着强烈的兴趣去了解资本市场发达国家在证券投资者保护方面的具体做法,看他们是怎样保护作为资本的基石,资本市场发展原动力的证券投资者的。
证券投资者保护基金制度作为各国证券投资者尤其是中小投资者保护制度体系的核心,是各国对证券投资者进行实质性保护的重要平台,其运作成功与否直接关系到各国证券投资者保护体系的有效性和效率的高低,且直接影响投资者对证券市场的信心,进而影响一个国家证券市场乃至国民经济的发展。因此,我们有必要对资本市场发达国家成熟的投资者保护制度安排---证券投资者保护基金建立的背景、法律依据、组织模式、资金的募集和使用、监督和管理等内容做一个全面系统地研究,从中吸取成功的经验,为结合我国国情建立中国特色的投资者保护制度和操作体系奠定基础,因为掌握了国外证券投资者保护基金运作模式等,也就掌握了各国证券投资者保护制度的精髓。
海外证券投资者保护基金建立的背景以及法律依据
要了解海外证券投资者保护基金的运作模式,就不得不对其产生的背景作一个简单的回顾,尤其是比较典型的美国证券投资者保护基金(SIPC)的历史背景(因为他是最有代表性,也是运作最为成功的投资者保护基金)进行研究。通过其诞生历史背景以及立法过程的的研究,可以为处于起步阶段的我国证券投资者保护基金模式选择提供有价值的建议。
美国证券投资者保护基金诞生的背景
美国证券投资者保护基金(SIPC)诞生有其特殊的背景,与其当时证券行业的发展状况以及市场环境有着密切的关系。上世纪60年代,美国证券公司基本采用手工操作,但随着经济的发展,市场交易日趋活跃,交易量急剧增加:纽约证券交易所的日均交易量1960年是300万美元,到1967年是1000万美元,1968年又上升到了1300万美元。大量的交易使得许多证券公司的证券文件不能得到及时的处理,加上当时的证券公司又不重视证券文件的处理,这使得证券公司不能及时地向客户交互资金和证券,从而导致客户投诉数量以及交易失败数量大量增加,爆发当时著名的“后勤办公危机”(BackOfficeCrisis)。与此同时,1969年—1970年间,美国证券市场极度低迷,股票价格一跌再跌,造成大量投资者离开市场,许多证券公司因此而倒闭。以纽约交易所为例,1938年至1963年间只有一家证券公司破产,但1968年开始,证券公司破产的数量就开始急剧增加,仅1969年至1970年间就有大约160家证券公司破产或者被兼并。
美国国会担心这种证券公司破产潮流会引发“多米诺骨牌效应”,从而对美国经济赖以生存的证券行业带来致命的影响,于是1970年4月,参议员EdmundMusjie向参议院提出了SIPA的第一个蓝本,八个月后国会通过了SIPA并在第三条(即78ccc)规定了SIPC作为保护证券投资者利益和恢复投资者信心的重要机构,SIPC就此诞生。
与此类似,各国证券投资者保护基金的诞生基本都是在本国证券市场遇到困难,影响到该行业的发展,从而危及到本国经济持续、稳定发展的基础时才通过立法而建立起来的一个非营利组织。
国外主要国家和地区投资者保护法律依据
研究国外证券投资者保护基金的立法过程以及采用什么样的法律依据、什么样的机构名称可以为我国怎样建立自己的证券投资者保护基金,进而构建什么样的投资者保护体系有着非常重要的意义。下表是以美国为主的世界上主要国家和地区投资者保护机构建立的法律依据。从该表可以看出,列举的12个国家和地区中,美国、澳大利亚、欧盟、德国、爱尔兰5个国家、地区的证券投资者保护机构是以专门的法律为依据建立起来的,如美国的1970年《投资者保护法案》,爱尔兰的1998年《投资者赔偿法》等;香港和台湾则是以专门的部门规章为法律依据建立起来的,如香港的《证券及期货条例》,台湾的《证券投资人及期货交易人保护法》;其他国家的证券投资者保护机构则是以《公司法》或者《证券法》基础,结合其他相关法律条款为依据的。如印度的投资者教育保护基金(IEPF)就是在1999年修改《公司法》基础上再加上2001年制定的《投资者教育及保护法规》为法律依据、日本以1998年《证券交易法》为法律依据、加拿大以《破产清算法》以及其他适宜的法律为依据组建的。
无论是国家专门立法的高度,还是基于原有的相关法律、法规以及专门的部门规章,各国的证券投资者保护机构都是以立法为前提建立起来的,只是不同的法律依据就决定了投资者保护机构的保护范围以及其它的一些相关规则的差异,我们还将在后面的研究中进行介绍。
表4.1国外主要国家和地区投资者保护机制的法律依据

海外证券投资者保护基金的组织模式
研究各国证券投资者保护机构建立的法律依据,我们可以借鉴选择什么样的高度来建立我们的证券投资者保护机构,是采取国家专门立法呢,还是依据现有的《证券法》,制定专门的规章,这解决的只是一个机构定位问题。那么,到底这个机构该怎么建立,由谁主管,采取什么样的组织形式,我们可以研究国外的普遍的做法,大致归纳出几种模式,以备选择。
表4.2是国外主要国家和地区投资者保护基金的组织模式汇总,从各国对证券投资基金的监管主体来看主要有种形式:第一种形式以证券监管部门为主来监管。如美国的SIPC就由证券交易委员会SEC监管,香港的投资者赔偿基金由香港证监会监管、日本证券投资者保护基金由证券商经纪协会监管。第二种形式由交易所或者交易所配合其它部门监管。如澳大利亚、印度、加拿大三国,交易所都是主要的监管机构。第三种形式由中央银行为主来监管。如英国的金融服务局,德国的联邦银行、爱尔兰的中央银行和金融服务部都是其证券保护机构的监管部门。无论是以证券监管部门为主来监管,还是以交易所、中央银行为主来监管证券投资者保护机构,在每一个证券投资者保护机构中无一例外的成立了自己的董事会这样的决策机构,只是由于监管部门的不同,董事会的成员来源也相应地发生了变化。至于董事会下设的执行机构,由于各国投资者保护的范围有差异而有所不同,但基本都包括了投资者赔偿和基金运作这些基本职能,个别证券投资者保护基金还把投资者教育作为其一项主要的职责。
表4.2国外主要国家和地区投资者保护基金的组织模式

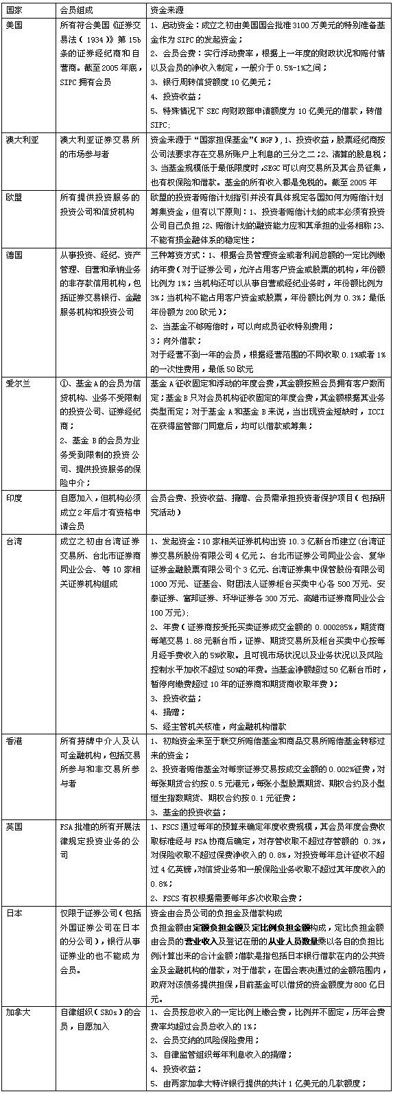
海外证券投资者保护基金的资金募集
国外证券投资者保护基金的立法依据和组织模式为我们提供了建立证券投资者保护基金的大的轮廓,但作为运作最基本的条件就是钱从哪里来,由谁来出这个钱,这关系到基金能否持续发挥作用。从表4.3国外主要国家和地区证券投资者保护基金的会员组成和资金来源我们可以看出,除了启动资金之外,后续的营运资金基本都来至于其保护的机构--也就是会员的会费,体现了取之于市场、用之于市场,同时也体现了各国政府对投资者保护的资金和政策的支持。具体的资金来源有:1、启动资金,是各国对保护基金的初始投入,它是各国保护基金得以建立的前提之一,一般都由各国政府财政或者中央银行出资。2、经常性资金来源,这是各国保护基金日常主要的筹资措施,是基金运作的基础性条件,主要包括几个收入渠道。首先,各国无一例外的主要依靠与会员收入挂钩的会费,但在会费收取的具体形式上看有采用定额的,也有采用度固定比例费率的,还有采取随基金规模变动而变化的浮动费率和定额与比例费率相结合的四种形式。如美国根据上一年度的财政状况和赔付情以及会员的净收入制定,一般介于0.5%-1%之间的浮动费率,日本采取定额和定比例相结合的会费;其次,各国保护基金的投资收益也是基金的经常性资金来源之一,个别国家还是其重要的资金来源渠道。如澳大利亚(NGF)年的投资收益就占其当年收入的%。第三,各种证券交易税收或者部分手续费。如澳大利亚证券交易所清算的股息税将作为国家担保基金的(NGF)的资金来源之一;台湾证券商按受托买卖证券成交金额的0.000285%,期货商每笔交易1.88元新台币,证券、期货交易所及柜台买卖中心按每月经手费收入的5%上交基金等。3、非经常资金来源,这是各国应对保护基金规模不足的救济性措施。首先是特别贷款,几乎所有国家都赋予了保护基金在资金不足的时候向财政部门、中央银行或者其他特许金融购借款的权利。如美国SIPC就可以拥有10亿美元银行周转信贷额度以及特殊情况下通过SEC向财政部申请额度为10亿美元的借款,转借SIPC;其次是捐赠等非经常性收入;第三就是特别收费。如德国就规定当基金不够赔偿时,可以向成员征收特别费用。
以上是各国保护基金资金的主要筹集渠道,值得注意的是各国在具体征收时也有一些共同的做法,那就是与基金规模挂钩,有的是当基金达到一定规模后就暂停征收或启动特别收费,如澳大利亚;有的是基金达到一定规模后改变收费方式或者改变收费费率,如美国;还有通过预算方式来决定基金征收规模的,如英国。各国保护基金在筹集资金过程中的有益尝试都将为我国证券投资者保护基金资金的筹集提供参考和借鉴。
表4-3国外主要国家和地区投资者保护基金的会员组成和资金来源

海外证券投资者保护基金的运用
保护基金的资金作为证券投资者保护的专项赔偿资金,各国保护基金运作的主要环节除了前述基金的筹集之外,另一个重要的环节就是资金如何使用的问题了。资金的使用除了维持基金运作的管理成本之外,其最主要的用途就是对于合格保护对象损失的直接赔偿了。因此,研究各国保护基金的赔偿机制是了解各国保护基金运作模式的重要环节,它对于我国投资者保护基金保护范围、赔偿金额、时限和程序的确定等有着非常重要的意义。
表4.4是国外主要国家和地区投资者保护基金的赔偿机制比较,由此可以看出,各国都对其基金的保护范围、赔偿金额、时限和程序等进行了严格的界定。
首先,各国都对保护基金的触发机制进行了规定,明确了在什么情况下,由什么机构来启动投资者保护机制。通过比较发现,多数国家都规定了当证券经营机构因各种原因经营不善等不能履行对客户的职责时,也就是不能偿还属于投资的资金或托管、代为保管的证券及其它金融工具等的情况下,一般由保护基金的监管部门来启动对投资者的保护机制。
其次,各国关于赔偿范围(包括投资者和投资对象)的规定。通过比较,关于投资者赔偿范围方面比较共性的规定就是除了英国之外各国对于机构投资者不保护(英国保护小型企业,大型企业不保护),对于破产机构的关联股东或者利害关系人(如持有经营失败机构5%股份的机构,一般合伙人、董事或者高级职员;实际控制人等)不保护。关于投资对象的保护方面各国差异较大,主要是由于各国投资者保护基金定位不同所至。各国主要以证券投资者保护为主,有的还包括期货,其他金融工具等。英国出了证券之外,还包括存款和保险等领域,是保护范围比较宽的国家之一。不过无一例外的是各国证券投资者保护基金基本都不对上市公司的侵权行为给投资者造成的损失进行保护,投资者对此只能通过民事诉讼等程序去寻求保护。
第三,关于赔偿金额的限制。为了在保护范围和保护程度方面进行权衡,没有一个国家对所有的投资者损失进行全额赔偿,各国无一例外的对赔偿的金额进行了限制,以满足广大中小投资者的保护需求。多数国家对于单个投资者规定了赔偿上限。如美国最多50万美元,其中包括不超过10万美元现金;德国、爱尔兰赔偿额为未清偿额的90%,最高赔偿额为20000欧元等。个别国家(如澳大利亚)虽然没有规定单个投资者的赔偿上限,但却规定了基金的最低限额,当达到基金最低限额时,基金有可能对投资者的赔偿额进行分期支付。印度规定,对每个赔偿案的赔偿不超过基金预算的5%,并且不超过该项索赔案总支出的80%
第四,关于投资者追偿权利的时限以及程序。为了保证投资者保护工作的有序进行,绝大多数国家都规定了投资者追偿请求权的有效期限,过期将失去保护。与此同时,个别国家还规定了赔偿案例的办理时限,以提高赔偿效率。在追偿程序上,基本都要经历公告、申请、核查和进行赔付这样的程序。
表4.4国外主要国家和地区投资者保护基金的赔偿机制比较

海外证券投资者保护基金的运作效果
前面我们对各国保护基金的运作模式进行了详细的比较,那么各国投资者保护基金到底运作情况如何呢?他们在各国证券市场发展过程中到底发挥了多么重大的作用呢?我们对几个主要国家保护基金的初始规模、当前规模、累计保护案例和累计赔偿金额以及未得到赔偿的数量和金额进行了统计,由此我们可以看到各国投资者保护基金的保护面有多宽,保护的程度如何,与此同时我们还对SIPC历年受理的赔偿案件数量进行了统计,由此也可以从一个侧面看到投资者保护基金所取得成绩。
表4-5是世界上几个主要国家和地区投资者保护基金的实际运作情况统计,从各国保护基金保护实践可以看出,各国保护基金对于保护本国中小投资者权益,树立投资者信心,维护市场稳定发挥了重要的作用。以美国为例,截至2005年SIPC成立35年来共计参与314起证券公司的投资者赔偿(其中283起已经赔偿完毕),累计赔偿中小证券投资者141亿美元(其中138亿美元来至于债务人的财产,3.71亿美元最终来至于SIPC,),得到赔偿的投资者共计623600个,仅有341个投资者的3970万美元未得到全额赔偿,未全额赔偿投资者数量仅占参与赔偿总人数的0.055%,未全额赔偿赔偿金额仅占投资者总申诉金额的0.28%。由此可见SIPC成立35年来,使得如此多的投资者避免了损失,保护了绝大多数中小投资者的权益,其效果是非常明显的,这一点还可以从SIPC成立后每年受理的赔偿案件数量上得到印证。
表4-5国外主要国家和地区投资者保护基金的保护情况统计

为了验证证券投资者保护基金的运行效果,我们以美国SIPC为例,将其成立以来历年所受理的因证券经营机构经营不善达到SIPC受理标准的案例数量进行了统计,参见图4-1。从图中我们可以看出,在SIPC成立之初的几年处理的赔偿案件数量较大,SIPC成立的前三年其受理的案件数量分别为24、40和30件之多,占SIPC成功运作35年受理案件数量的30%之多,但随着SIPC的成功运作,其受理的赔偿案件呈现逐年减少的趋势,到2005年全年只有一件发生,这表明SIPC的运行确实起到了监督和约束证券经营机构,减少了证券经营机构破产清算从而启动SIPC赔偿程序案件的数量,由此也可以从一个侧面反映证券投资者保护基金对于保护投资者权益,提升投资者信心方面的作用是显而易见和卓有成效的。因此,我们基于海外证券投资者保护基金运作模式研究而吸取的经验和教训对于我国证券投资者保护基金运作模式的建立是很有指导意义的。


